Product Designer

BrainCheck Screen

BrainCheck Screen

Type Web App // Sector B2B2C/D2C Medical // Timeline 2 Months // Shipped 2024

 
 

Role & Scope

I served as the sole designer responsible for leading research, strategy, and UI/UX design for the BrainCheck Screen testing experience. To inform the design process, I collaborated closely with data scientists, clinical advisors, healthcare providers, and patients. The core team included a product manager, VP of Engineering, a full-stack engineer, and a backend engineer.

Because of the short time line of this project, generative research was limited to an initial discovery phase between our VP of Product, CEO, and VP of Engineering based on conversations they had with customers.

Background

Healthcare providers needed a fast way to remotely screen patients for cognitive impairment in order to:

  • Detect cognitive issues early to help preserve brain health.

  • Save time by having patients complete assessments before their appointments.

  • Establish medical necessity to meet billing requirements for cognitive testing.

  • Generate new patient leads by identifying individuals experiencing cognitive concerns.

BrainCheck Screen equips our customers with the tools needed to achieve these goals.

Landing page for BrainCheck Screen (Mobile and Desktop)

Challenges

  • How might we design a simple, approachable, and easy-to-understand screening experience that helps healthcare providers identify patients in need of cognitive testing?

  • How can we make this experience accessible to the general public to encourage early detection and support participation in research efforts?

  • How can we plan, design, and launch a high-quality product within a 2-month timeline for a launch at AAIC 2024 (the 2024 Alzheimer’s Association International Conference) to maximize adoption by healthcare providers?

Building The Assessment

Our customers needed to provide necessity for testing to bill for a full cognitive assessment. A paired down version of our cognitive assessment, BrainCheck Assess, met CMS (Centers for Medicare & Medicaid Services) requirements for determining necessity for further testing.

Comparison of BrainCheck Assess and BrainCheck Screen

The shift toward self-administered testing required us to reevaluate the effectiveness of onboarding and instructions. I collaborated with the data science team to develop pre-test guidance that helps ensure test takers are in an optimal environment. We also introduced language selection to reduce confusion, improve performance, and decrease test abandonment.

Left: Testing language Selection. Right: Pre-test instructions for test takers with custom icons I created.

DSS (Digit Symbol Substitution) is a complex test by design but patients frequently felt that the existing instructions were confusing. I created a prototype that addressed this feedback and provided it to patients and out clinical advisory board for feedback.

 
 

 
 

Patients reported that the guidance was clearer and more comprehensive. As a result, we saw a 21% increase in test completion rates.

 
 

Designing the Delivery Mechanism

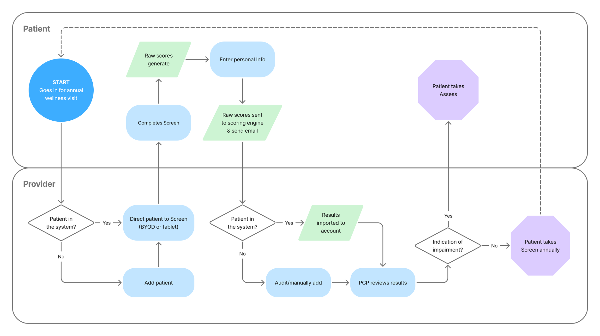
I created user flows for both the direct to consumer and in-clinic experiences in collaboration with the VP of Engineering, Senior Architect, and VP of Product. Together, we aligned on company goals, customer needs, and technical constraints to define two streamlined approaches: a Direct-to-Consumer (D2C) flow and a Business-to-Business-to-Consumer (B2B2C) flow. These solutions enabled healthcare providers to easily collect screening results from their patients, whether remotely or in person.

 
 

B2B2C user flow outlining patient and provider interaction

 
 

The B2B2C workflow equips healthcare providers with the tools to remotely administer BrainCheck Screen on any smart device. Patient results are automatically integrated into the provider’s system, enabling earlier detection of cognitive impairment, increasing revenue through billable testing and interpretation, and saving time during routine visits.

The D2C approach allows individuals in the general public to take BrainCheck Screen independently and share their results with BrainCheck and its partners, supporting broader research and early detection initiatives.

 
 

D2C user flow

 
 
 

Next, I created a mid-fidelity prototype and presented it to five clinical advisors, including a neuropsychologist, a geriatrician and director of enterprise, a geriatric psychiatrist, and a gerontological nurse practitioner. We discussed ways to optimize both the clinician and patient experience while maximizing the value of the testing data. Key takeaways from these sessions included:

  • The testing experience should begin with a single click for both clinicians demoing the product and patients taking the test.

  • We can provide general guidance on results but must avoid offering in-depth interpretation or treatment recommendations.

  • For the in-clinic flow, test results should not be displayed directly to the patient. Instead, they should be reviewed with a provider during a follow-up discussion.

 

Prototype presented to healthcare providers.

 

After reviewing the feedback, I updated the user flows to reflect key insights. For example, we initially asked patients to enter their personal information before starting the test. Based on feedback, we shifted this step to occur after the test, allowing users to begin more quickly. This change was designed to reduce test abandonment by increasing user engagement and commitment before requesting personal information.

 
 

Updated Key Screens

 

While we anticipated most tests would be taken on smartphones or tablets, it was important to ensure the experience was responsive across all device types. I created detailed breakpoint and resizing documentation to support a smooth handoff to the engineering team. Initially, we planned to tailor assessment images to match the patient's device type, but for the sake of speed, this feature was deprioritized for the initial release.

 

Breakpoints for the results display page.

 

The white-label version of our B2B2C experience features a simplified color palette and incorporates the customer’s logo to create a sense of familiarity and trust for patients during the testing process.

 

White label designs for B2B2C BrainCheck Screen experience.

 
 

To make the experience feel more dynamic and engaging, I put together an animation demo along with notes and examples for all the page transitions and interactions.

 
 
 

Conclusion

We launched BrainCheck Screen at AAIC 2024 and received a significant amount of excitement from healthcare providers. We worked with a Gray Matters Precision Health to launch a 8-week pilot which led to the following results:

  • Current patients completed over 120 BrainCheck Screens resulting in 26 patients needing further testing. (Direct link from homepage navigation)

  • 26 potential patients took BrainCheck Screen via organic web traffic and were candidates for further testing, leading to 2 hot leads every week.

  • The initial launch resulted in a 51% conversion rate (patients who completed the test and entered personal health information).

You can take BrainCheck Screen yourself at https://mybraincheck.com/

 
 

Other pieces

Customers with BrainCheck Screen enabled on their account have access to a Self-Referrals page where they can import testing data for new patients as well as merge potential duplicates with existing patient records.

 
 
 

I used this opportunity to create new brand illustrations for our customer-facing design library. I drew inspiration from the illustration guidelines provided by our branding partner, MetaDesign.

 

I designed custom illustrations for the results and error page

 

I also created a custom SVG loader animation using html/css to be used across all of our products.

 
 

Want to learn more about my process? Let’s chat!

Get in touch

 
 

More case studies